website page counter
New Bliss Logo

Como Desinstalar Openoffice En Windows 10


Como Desinstalar Openoffice En Windows 10

Apache openoffice version 4 (current) on windows, you can use the add/remove programs option in the control panel.

If you installed openoffice through another method (an rpm, or a debian package), using the appropriate package removal tool is best.

On the mac, just drag the ooo icon from the application folder to the trash icon.

Ir a synaptic package manager y elegir la parte installed packages para listar sólo los paquetes instalados entonces, busca en openoffice marque todos los paquetes de openoffice que se encuentren para su eliminación completa haciendo clic con el botón derecho del ratón sobre ellos.

¿de qué manera puedo desinstalar openoffice en windows 10?

Aquí te ofrecemos todos los pasos y métodos que debes seguir ?

Descubre cómo hacerlo categorías aplicaciones access adobe adobe acrobat autocad after effects illustrator lightroom photoshop premiere pro aliexpress amazon amazon alexa amazon flex amazon kindle amazon music

El botón verde de la parte superior se activará ahora «desinstalar». , en el que hay que hacer clic.

En la ventana que aparece, marque la casilla «borrar automáticamente todos los archivos residuales» y haga clic en el botón «desinstalar».

Como eliminar rastros, registros que crean conflicto con la instalación de su office actual ó nueva versión.

🔸🔹 • 📌proceso aquí📌👉 link d.

Videotutorial de #solvetic para saber cómo desinstalar openoffice en windows 10 ⭐ 𝗧𝗨𝗧𝗢𝗥𝗜𝗔𝗟 𝗖𝗢𝗠𝗣𝗟𝗘𝗧𝗢:

Si instaló las office aplicaciones como parte de un conjunto de aplicaciones, como office hogar y estudiantes o microsoft 365, busque el nombre del conjunto de aplicaciones. en el caso de aplicaciones independientes, busque por el nombre de la aplicación, como por ejemplo, project o visio.

En la mayoría de los casos no puede desinstalar una aplicación individual si se.

Desinstalar office de la configuración en windows 10 seleccione inicio> configuración> aplicaciones.

En aplicaciones y características, seleccione la versión de office que desea desinstalar.

Si instaló un paquete de office como office hogar y estudiantes o tiene una suscripción de office, busque el nombre del paquete.

Buscamos el programa que queremos eliminar en dicha lista, y cuando lo hayamos encontrado, hacemos clic derecho sobre el mismo.

Saldrán varias opciones en pantalla, una de las cuales es la de desinstalar.

Pinchamos sobre la misma y simplemente tenemos que seguir las instrucciones en pantalla.

Desde la configuración de windows 10

La app get office, viene instalada de forma predeterminada con windows 10, por este motivo quizá puede ser un poco más difícil eliminarla.

En este caso te recomendamos realizar un inicio en limpio.

Esto con el fin de iniciar con los servicios básicos de windows y que aquellos procesos que puedan impedir la desinstalación no estén activos.

Abra la herramienta easy fix y haga clic en siguiente.

Haga clic en sí.

La desinstalación completa de office puede tardar un poco, por tanto asegúrese de que el equipo permanece encendido.

Cuando la herramienta haya terminado, haga clic en siguiente y después cierre la herramienta.

Reinicie el equipo para desinstalar completamente office.

Na liña, introduce o nome do programa e fai clic en atopa o seguinte.

Elimina todas as teclas atopadas a través do menú contextual, que se abre facendo clic co botón dereito do rato na liña de parámetros.

Aberto o director da orquestra. , volve atopar o compoñente de hoxe e elimina os ficheiros restantes.

La ventaja que nos ofrece windows como sistema operativo, es que resulta muy fácil realizar acciones en nuestro ordenador.

Tal es el caso cuando necesitamos desinstalar un programa que ya no queremos.

Muy similar a lo que se hace para desinstalar openoffice en windows 10, lo mismo va para wps office.

Aquí debemos de buscar la versión que tengamos instaladas, ya sea microsoft 365, office 2019, 2013, 2016, etc.

Una vez localizada, pulsamos sobre ella con el botón derecho del ratón y seleccionamos.

Procuramos o programa que pretendemos eliminar da referida lista e, quando o encontramos, clicamos com o botão direito do mouse sobre ele.

Várias opções aparecerão na tela, uma das quais é desinstalar.

Clicamos nele e basta seguir as.

❌ Cómo DESINSTALAR OPENOFFICE en Windows 10 ✔️ - YouTube

Como Desinstalar Openoffice En Windows 10 How to Uninstall OpenOffice 4.1.2 on Windows 10? - YouTube
Como Desinstalar Openoffice En Windows 10 ▷ Cómo desinstalar OpenOffice en Windows 10 - Solvetic
Como Desinstalar Openoffice En Windows 10 How to Uninstall OpenOffice in Windows 10 - YouTube
Como Desinstalar Openoffice En Windows 10 ❌ Cómo DESINSTALAR OPENOFFICE en Windows 10 ✔️ - YouTube
Como Desinstalar Openoffice En Windows 10 De qué Manera Puedo Desinstalar OpenOffice en Windows 10? - Guía paso a  paso | Descubre Cómo Hacerlo
Como Desinstalar Openoffice En Windows 10 ❌ Cómo DESINSTALAR OPENOFFICE en Windows 10 ✔️ - YouTube
Como Desinstalar Openoffice En Windows 10 Como desinstalar OpenOffice en Windows 7 - YouTube
Como Desinstalar Openoffice En Windows 10 How to Uninstall OpenOffice in Windows 10 - YouTube
Como Desinstalar Openoffice En Windows 10 Stop and Uninstall Apache OpenOffice with Proper Solution
Como Desinstalar Openoffice En Windows 10 3 formas de desinstalar Microsoft Office 2021 - Guidesy
Como Desinstalar Openoffice En Windows 10 Cómo Desinstalar WPS Office de un Ordenador Windows 10 - Todo el Proceso |  Descubre Cómo Hacerlo
Como Desinstalar Openoffice En Windows 10 Cómo Desinstalar por Completo OpenOffice en Ubuntu paso a paso | Mira Cómo  Se Hace
Como Desinstalar Openoffice En Windows 10 Cómo Desinstalar o Borrar Programas y Aplicaciones en Windows 10 por  Completo | Descubre Cómo Hacerlo
Como Desinstalar Openoffice En Windows 10 Cómo Desinstalar por Completo OpenOffice en Ubuntu paso a paso | Mira Cómo  Se Hace
Como Desinstalar Openoffice En Windows 10 Limpiar Windows 10 2004 es posible a pesar de la eliminación de «Fresh  Start»
Como Desinstalar Openoffice En Windows 10 Instalar OpenOffice en Windows 11 - Hablemos de informática
Como Desinstalar Openoffice En Windows 10 How to remove KMS key (Windows/Office)
Como Desinstalar Openoffice En Windows 10 Edite PDF gratis con OpenOffice - Easytutoriel
Como Desinstalar Openoffice En Windows 10 Apache OpenOffice: Foro oficial de la comunidad - Todo subrayado - (View  topic)
Como Desinstalar Openoffice En Windows 10 Limpiar Windows 10 2004 es posible a pesar de la eliminación de «Fresh  Start»
Como Desinstalar Openoffice En Windows 10 Microsoft no mentía, Windows 10 S consume menos batería y es más rápido que Windows  10 Pro – Windows en MundoInsider
Como Desinstalar Openoffice En Windows 10 Qué Hacer si no Puedo Desinstalar un Programa de Windows | Todas las  Versiones | Descubre Cómo Hacerlo
Como Desinstalar Openoffice En Windows 10 How to uninstall Microsoft 365 or Office 2021, 2019 on Windows 10 -  Pureinfotech
Como Desinstalar Openoffice En Windows 10 3
Como Desinstalar Openoffice En Windows 10 Don't like Windows 10 Photo Viewer? Try these alternatives - informatique  mania
Como Desinstalar Openoffice En Windows 10 Amazon.com: Mysoftware Mi base de datos : Instrumentos Musicales
Como Desinstalar Openoffice En Windows 10 Pin on Windows Tutorials
Como Desinstalar Openoffice En Windows 10 Cómo Descargar e Instalar OpenOffice en Chromebook de Forma Correcta? |  Mira Cómo Se Hace
Como Desinstalar Openoffice En Windows 10 Equalizer APO / Discussion / General Discussion: How to convert APO or  Peace .txt files to IR files
Como Desinstalar Openoffice En Windows 10 Cómo desactivar o desinstalar OneDrive en Windows 10 | Tecnología -  ComputerHoy.com
Como Desinstalar Openoffice En Windows 10 Elimina cualquier aplicación de tu equipo con este software portable
Como Desinstalar Openoffice En Windows 10 Como desinstalar OpenOffice en Windows 7 by Pablo Bosch
Como Desinstalar Openoffice En Windows 10 Use Microsoft SaRA In Windows | Office Apps Troubleshooter HTMD Blog
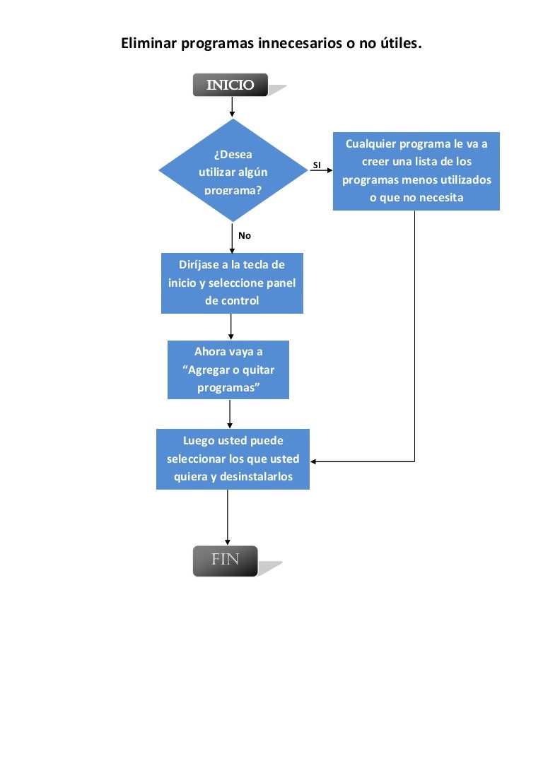
Como Desinstalar Openoffice En Windows 10 Desinstalar programas-innesesarios-preventivo
Como Desinstalar Openoffice En Windows 10 Solved] How to Fix Error code 30175-4 (19)
Como Desinstalar Openoffice En Windows 10 Safe Exam Browser - Windows User Manual
Como Desinstalar Openoffice En Windows 10 3 formas de desinstalar Microsoft Office 2021 - Guidesy
Como Desinstalar Openoffice En Windows 10 Preguntas frecuentes y sus Respuestas acerca De OpenOffice.org - PDF  Descargar libre
Como Desinstalar Openoffice En Windows 10 PDF de programación - Las hojas - Guía de Apache OpenOffice 4 Calc
Como Desinstalar Openoffice En Windows 10 How to remove KMS key (Windows/Office)
Como Desinstalar Openoffice En Windows 10 Microsoft Apps
Como Desinstalar Openoffice En Windows 10 Writer2ePub - Download
Como Desinstalar Openoffice En Windows 10 GESTIÓN DE APLICACIONES - Faronics
Como Desinstalar Openoffice En Windows 10 Error de Windows 7 a Windows 10
Como Desinstalar Openoffice En Windows 10 bat – Python Desde Cero
Como Desinstalar Openoffice En Windows 10 Borrar addon en Kodi
Como Desinstalar Openoffice En Windows 10 18 Trucos básicos de LibreOffice Calc para el manejo de datos - Blog de  LibreOffice Hispano
Como Desinstalar Openoffice En Windows 10 How to Remove Adware Manually (with Pictures) - wikiHow
Como Desinstalar Openoffice En Windows 10 1
Como Desinstalar Openoffice En Windows 10 Manual open office
Como Desinstalar Openoffice En Windows 10 Cual es la diferencia entre OpenOffice y LibreOffice y por qué OpenOffice  podría desaparecer?
Como Desinstalar Openoffice En Windows 10 Safe Exam Browser - macOS User Manual
Como Desinstalar Openoffice En Windows 10 18 Trucos básicos de LibreOffice Calc para el manejo de datos - Blog de  LibreOffice Hispano
Como Desinstalar Openoffice En Windows 10 18 Trucos básicos de LibreOffice Calc para el manejo de datos - Blog de  LibreOffice Hispano
Como Desinstalar Openoffice En Windows 10 Cómo desinstalar Kodi en Android
Como Desinstalar Openoffice En Windows 10 archive.org
Como Desinstalar Openoffice En Windows 10 Eliminar Copia De Windows No Autentico
Como Desinstalar Openoffice En Windows 10 Video: Uninstall Office
Como Desinstalar Openoffice En Windows 10 √ KooLoader App Free Download for PC Windows 10
Como Desinstalar Openoffice En Windows 10 Tablas en OpenOffice.org Writer 3. Pág 1 - PDF Descargar libre
Como Desinstalar Openoffice En Windows 10 Safe Exam Browser - macOS User Manual
Como Desinstalar Openoffice En Windows 10 Cómo desactivar el micrófono en Windows 10 y evitar que te espíen |  Tecnología - ComputerHoy.com
Como Desinstalar Openoffice En Windows 10 Borrar addon en Kodi
Como Desinstalar Openoffice En Windows 10 ▷ Desinstalar LibreOffice Ubuntu | Terminal - Solvetic
Como Desinstalar Openoffice En Windows 10 Las mejores alternativas gratis a Office 365: Word, Excel, PowerPoint…
Como Desinstalar Openoffice En Windows 10 Windows 10 te permitirá desinstalar casi todo su bloatware | Tecnología -  ComputerHoy.com
Como Desinstalar Openoffice En Windows 10 Acelerar y optimizar el rendimiento de LibreOffice en Windows y Linux –  ElSoftwareLibre – Software Libre en Español
Como Desinstalar Openoffice En Windows 10 After Installation - zambrantu
Como Desinstalar Openoffice En Windows 10 OpenOffice o LibreOffice: Características, diferencias y cuál es mejor
Como Desinstalar Openoffice En Windows 10 Limpiar Windows 10 2004 es posible a pesar de la eliminación de «Fresh  Start»
Como Desinstalar Openoffice En Windows 10 Editar Word, PDF En C++
Como Desinstalar Openoffice En Windows 10 1. Internet Introducción Navegadores y buscadores Buscar información  Descargas Otras actividades en internet 2. Mantenimiento. - ppt descargar
Como Desinstalar Openoffice En Windows 10 Cómo desinstalar Kodi en Android
Como Desinstalar Openoffice En Windows 10 -1
Como Desinstalar Openoffice En Windows 10 novell.com
Como Desinstalar Openoffice En Windows 10 Guía para instalar OpenOffice en windows
Como Desinstalar Openoffice En Windows 10 Amazon.com: Mysoftware Mi base de datos : Instrumentos Musicales
Como Desinstalar Openoffice En Windows 10 LilyPond: notación musical para todos
Como Desinstalar Openoffice En Windows 10 Microsoft Apps
Como Desinstalar Openoffice En Windows 10 Cómo Activar el Corrector Ortográfico y Gramatical en OpenOffice Writer |  Mira Cómo Se Hace
Como Desinstalar Openoffice En Windows 10 Desinstalar y eliminar Microsoft Office en Windows
Como Desinstalar Openoffice En Windows 10 Notas de la versión archivadas de Learn SaaS | Ayuda de Blackboard
Como Desinstalar Openoffice En Windows 10 Merchant Light,LLC-Small Business,QuickBooks Point Of Sale
Como Desinstalar Openoffice En Windows 10 Manual de Revo Uninstaller - Guías, manuales, tutoriales y más - ForoSpyware
Como Desinstalar Openoffice En Windows 10 2
Como Desinstalar Openoffice En Windows 10 Linuxeros Desktops # 25 | Ubunlog
Como Desinstalar Openoffice En Windows 10 Notas de la versión de Revu | Bluebeam Technical Support - Español
Como Desinstalar Openoffice En Windows 10 joesandbox.com
Como Desinstalar Openoffice En Windows 10 Perfect PDF 10 User Guide
Como Desinstalar Openoffice En Windows 10 Qué es y cómo solucionar el problema de la Pantalla Azul de la Muerte en  Windows | Tecnología - ComputerHoy.com
Como Desinstalar Openoffice En Windows 10 MAXQDA FAQ | information on features and purchase options - MAXQDA
Como Desinstalar Openoffice En Windows 10 3 Ways to Uninstall Opera - wikiHow
Como Desinstalar Openoffice En Windows 10 Cómo Convertir un Archivo Macro de Excel en OpenOffice Fácilmente (Ejemplo)  | Mira Cómo Se Hace
Como Desinstalar Openoffice En Windows 10 Tiendamia del mundo a tu puerta - tiendamia.com
Como Desinstalar Openoffice En Windows 10 18 Trucos básicos de LibreOffice Calc para el manejo de datos - Blog de  LibreOffice Hispano
Como Desinstalar Openoffice En Windows 10 Tutorial OpenOffice Calc - CALAMEO Downloader
Como Desinstalar Openoffice En Windows 10 Safe Exam Browser - macOS User Manual
Como Desinstalar Openoffice En Windows 10 2
Como Desinstalar Openoffice En Windows 10 1
Como Desinstalar Openoffice En Windows 10 2
Como Desinstalar Openoffice En Windows 10 slidex.tips
Como Desinstalar Openoffice En Windows 10 After Installation - zambrantu
Como Desinstalar Openoffice En Windows 10 Cómo Desinstalar por Completo Gameloop de tu Windows 10 - Conoce todo el  Proceso | Descubre Cómo Hacerlo